Как тормозить с АБС
Чтобы оценить, насколько покрытие скользко и получить навык того, как тормозить с АБС, проведите нехитрый тест. Для начала убедитесь, что за вами не следуют транспортные средства, а впереди есть достаточно свободного места. Затем несколько раз, слегка разогнавшись (примерно до 20-30 км/ч), резко нажмите на педаль тормоза. Если ваш автомобиль не оборудован антиблокировочной системой (АБС, она же АВ8), а под колесами будет скользко, машина пойдет юзом, практически не слушаясь руля и неактивно замедляясь. Если же машина оснащена АБС, то на скользком покрытии педаль тормоза будет потрескивать и вибрировать. Это говорит о том, что колеса имеют низкий коэффициент сцепления с дорожным покрытием. На той же невысокой скорости можно резко повернуть руль в сторону и сразу же вернуть его в исходное положение. Если автомобиль последовал за рулем, значит, сцепление с дорогой уверенное, а если отреагировал с опозданием или не отреагировал вообще, то на дороге лед.
Что бы ни случилось, наши специалисты по готовы оказать техпомощь на дороге по всей Московской области.
Как прокачать тормоза с АБС. Важные шаги при прокачке тормозной системы с АБС своими руками

Прокачать тормоза с АБС ничуть не сложнее, нежели делать прокачку традиционной тормозной системы автомобиля. Но чтобы правильно удалить воздух из тормозной системы, на котором установлена система ABS, рекомендуется разобраться с принципом и схемой её работы именно для вашего авто. Поскольку в зависимости от модели схема прокачки может незначительно отличатся. К примеру, когда блок гидроклапанов и гидроаккумулятор с насосом находятся в одном узле, то, что замена жидкости, что прокачка тормозной системы с АБС будут производиться по аналогичной схеме, как и прокачка тормозов без АБС.
Типы систем АБС
- ABS включает: блок гидроклапанов, гидроаккумулятор, насос (прокачивается в гаражных условиях);
- Насос, гидроаккумулятор и блок гидроклапанов размещены по разным узлам, такая тормозная система кроме модуля ABS включает в себя и дополнительные модули ESP, SBC (прокачивается в условиях СТО). Необходимо иметь диагностический сканер чтобы контролировать клапана модулятора.
Исходя из особенностей, можно сделать вывод, что прежде как прокачать тормоза с АБС определитесь с типом именно вашей системы так как данная инструкция будет актуальна лишь для стандартной антиблокировочной системы.
Процесс прокачки тормозов с АБС
Дабы качественно выполнить поставленную задачу желательно производить прокачку с помощником, начиная прокачивать тормозную систему с передних колес, затем задних (правое и левое).
Давление в тормозной системе с АБС может колеблется до 180 атм, именно по этому первым делом нужно сбросить его.
Сброс давления происходит методом разрядки аккумулятора давления. Для этого выключите зажигание и около 20 раз нажмите на педаль тормоза. А затем для перехода к следующему этапу прокачки тормоза отключите разъемы на бачке с тормозной жидкостью.
Общий принцип как прокачать тормоза с АБС
- Находим и извлекаем предохранитель в блоке отвечающий за работу АБС;
- Откручиваем колесо и находим штуцер РТЦ для прокачки тормоза;
- Начинаем прокачивать тормоза с абс при выжатой педали;
- Включаем гидравлический насос (включив зажигание, на приборной панели загорится лампочка АБС) и ждем пока весь воздух не выйдет;
- Закручиваем штуцер и отпускаем педаль тормоза, если лампочка АБС больше не горит – все сделано правильно и воздух полностью вышел.
Последовательность удаления воздуха из ТС
Начинаем прокачивать тормоза с переднего правого, а потом левое. Процедура происходит при выключенном зажигании (положение на «0») и снятой клемме на бачке ТЖ.
- Надеваем шланг, с бутылочкой, на штуцер и открываем его (рожковым ключом). Надавать нужно именно прозрачный шланг, чтобы было видно пузыри воздуха, а также другой конец шланга должен быть полностью помещен в жидкость.
- Выжимаем полностью педаль и держим, докуда не выйдет весь воздух.
- Закрутить штуцер и отпустить педаль как пойдет жидкость без воздуха.
Задние колеса прокачивается с включенным зажиганием на положении ключа «2».
- Как и при прокачке передних колес надеваем шланг на штуцер для прокачки на суппорте.
- Выдавив полностью педаль, поворачиваем ключ зажигания (чтобы запустить гидравлический насос). Наблюдаем за выходом воздуха и контролируем уровень тормозной жидкость в бачке (периодично доливаем).Чтобы насос не выше из строй нужно все время следить за уровнем ТЖ (чтобы не допустить работу «всухую»). А также не позволять непрерывно работать больше 2 мин.
3.Штуцер перекрываем после полного выхода пузырьков воздуха, а также выключается насос и отпускается тормоз.
Чтобы правильно прокачать тормоза с абс на заднем левом колесе последовательность действий нужно немного изменить.
- Как в предыдущих случаях сначала надеваем шланг на штуцер и откручиваем не полностью, а только на 1 оборот, причем педаль не нужно выжимать.
- Поворачиваем ключ зажигания, чтобы запустить гидравлический насос.
- Как только воздух выйдет, выжимаем тормозную педаль до половины и закручиваем прокачивающий штуцер.
- После чего отпускаем тормоз и ждем остановки насоса.
- Выключаем зажигание и подключаем снятый разъем с бачка.
Если прокачивать тормоза нужно вместе с модулятором ABS то информацию по такой процедуре можно посмотреть тут.
УАЗ-Патриот | Автор темы: Eugenie
Добрый вечер, подскажите, что это может быть: при торможении (до срабатывания АБС) задка ведет вправо. Тормоза не прокачиваются что ли? Или ладно для патриотов (3500 км пробега)
Сергей (Анатолий) В учебнике почитайте регулировку тормозов, отрегулируйте там два эксцентрика на колодках, сначала достаточно одного колеса https://www.automnl.com/model/uaz_patriot/339/
Сергей (Анатолий) Спасибо, АБС не повредит? хорошо никогда не знаешь..
Сергей (Анатолий) Это рекомендации производителя по регулировке передачи заднего тормоза. Если что-то застряло, барабан нагревается. Внимательно осмотрите тормозные магистрали на предмет утечек. Уровень тормозов в бачке в норме? все нужно внимательно изучить.
Сергей (Анатолий) уровень нормальный, ну может педаль немного подбитая. Ну, опять же, то, что сравнивать только мне кажется, скорее заклинит правое переднее колесо, а не заднее
Сергей (Анатолий) Выйдите спереди справа, проведите рукой как вращение может тормоза тут не причем.
Сергей (Анатолий) может завтра попробую большое спасибо
Сергей (Анатолий) Вовсе нет, тем более новая машина.
Петр (Мигдалия) Когда мне попалась новая, он тоже при торможении тянул вправо, но ненадолго, а после замены передних колодок начал тянуть влево, но где-то через 300-400 км проехал.
Илья (Муцуко) у меня его нет
Илья (Муцуко) У меня тоже изношенные колодки неправильной формы снял аккумулятор один ровный, другой рваный . а с передними дисками такая же хрень лучше разобрать и все посмотреть возможно мозг EBD и.
Илья (Муцуко) не такой
Сергей (Анатолий) Тогда задние колеса тормозят асинхронно. После регулировки оно значительно улучшилось, но послезавтра записался на стенд для проверки тормозов
Мы с Андреем (Евгением) полностью отключили нормальный полет АБС
Сергей (Анатолий) Ни хрена батарейки! и суппорт передний левый. Все в порядке
Как удалить воздух из тормозов с АБС в домашних условиях | – Avtopulsar.ru
23 июня 2014 – В статье описаны основные правила и принципы прокачки тормозной системы с АБС. Не знаете, как проверить тормоза с АБС? Этот .
Как прокачать тормоза с помощью АБС (АБС): видео процесса – Vodi.su
Из этой статьи вы узнаете, как правильно прокачать тормоза с АБС. Прочтите инструкцию и посмотрите видео всего процесса на сайте vodi.su.
Какой дизель можно поставить на УАЗ патриот
В сервисе, где мне ремонтировали машину, забыли посмотреть уровень тормозной жидкости, уровень которой упал из-за изношенных колодок за 1,5 года и попало немного воздуха. Так как тормозную жидкость не менял почти 4 года, но при замене колодок доливал или аспирировал ее шприцем. В мой гараж приехал обслуживающий персонал, после чего подробно объяснил процедуру и показал ее за половину стоимости и с моим участием.На ютубе много видеороликов, в которых не объясняется порядок процесса и правильные действия при замене тормозной жидкости. При этом я не открою Америку для информированных людей, а тем, кто не знает, объясню более четко.1. Задние колеса снимаются легче, хотя их можно менять прямо из ямы.2. Шланг легче отрезать от старого автомобильного компрессора, диаметр идеален.3. Ключи желательно заменить тормозные шланги на «12», чтобы не сломались края. Вам понадобится прозрачная банка, в которую нужно добавить немного тормозной жидкости, чтобы увидеть, идет ли воздух из тормозной системы или нет. Бачок тормоза должен быть открыт. Тормозную жидкость надо брать где-то около 1,5 литра (с запасом), российская ДОТ 4 пойдет отлично.

4. Если в автомобиле установлена АБС, перед нажатием педали необходимо сначала включить зажигание, но не заводить машину. В процессе можно почувствовать, что помпа действительно начинает что-то качать. При отсутствии АБС зажигание включать нельзя.5. Запускать надо с ПРАВОГО ЗАДНЕГО колеса, качать подольше. Потом левая спинка, потом правая передняя, последняя – левая передняя.6. Качельщик должен быть физически сильным, лучше всего поменять ноги после 2-х накачек. Постоянно следите за уровнем тормозной жидкости в бачке, чтобы она не вышла снова.7. Чтобы проверить отсутствие воздуха, каждое колесо нужно прокачать еще 4 раза.8. Чисто практичные передние колодки дешевле купить Finwhale (швейцарско-немецкие, фото коробки в моем первом посте www.drive2.ru/l/9239613/), так как снимаются примерно через 1,5 года, равномерно, пока родные хранить 7-12 месяцев. Опять же, при торможении машина едет плавно и не катится.
Еще раз прошу не выбрасывать тапочки, но видео на YouTube хорошо показывает, как «бросать кости», но не дает схемы процедуры, что и в какой последовательности делать правильно. Умные владельцы «Патриотов» прекрасно знают, что и как делать, но зачастую просто упускают эту информацию, считая ее известной.
Как правильно тормозить с АБС
Случается так, что даже автомобиль с работающей АБС не способен эффективно замедляться, хотя водитель сильно жмет на педаль, и система дает знать о своей деятельности характерным пощелкиванием. Дело может быть в том, что покрытие слишком скользкое, а масса автомобиля слишком большая, чтобы быстро погасить высокую скорость. В таком случае еще до начала торможения стоит сместиться на метр-полтора в сторону, сойти с укатанной колеи. Возможно, там лежит снег или грязь, которые в данном случае пойдут на пользу и позволят колесам плотно зацепиться за дорожное покрытие. Из следующей главы можно будет узнать как правильно парковать автомобиль зимой: как выбрать место парковки, положение ручника при стоянке и выезд с парковки.

Прерывистое или ступенчатое торможение, когда тормозное усилие неравномерно распределяется между колесами, провоцирует так называемое рыскание, то есть потерю автомобилем курсовой устойчивости. Чтобы этого избежать, необходимо в промежутках между тормозными импульсами делать короткие подруливания, ни в коем случае не допуская развития хлыстового движения задней части автомобиля в противоположном направлении. Когда с опытом водитель приучается учитывать сигнал АБС — потрескивание при нажатии педали тормоза, и принимает правильные меры, — он начинает хорошо понимать как правильно тормозить с АБС. А в одной из следующих глав можно будет узнать для чего нужно владеть приёмами контраварийного вождения.
Чем отличается прокачка тормозов c ABS и без ABS
Осуществить прокачку тормозов на авто с АБС задача непростая и дело не в сложности самого процесса прокачки, а скорее в неосведомленности. Прокачка тормозов на транспортном средстве с АБС и без антиблокировочной системы значительно отличаются некоторыми ключевыми моментами и имеют свои особенности.
Три основных отличия антиблокировочной системы от обычного тормоза:
- В системе с АБС, в отличие от тормозов без АБС, трубопроводная система (контур задних колес) находится под повышенным давлением.
- Наличие антиблокировочной системы требует проводить регулярный контроль уровня тормозной жидкости. Если ее уровень находится на предельно низком уровне, насос привода работает в сухую и начинает качать только один воздух, тем самым достаточно быстро перестает фунциклировать.
- Время работы насоса не должно превышать двух минут, если же он отработал больше, необходимо обязательно включить зажигание на десять минут для его охлаждения.
Рабочие тормоза автомобиля УАЗ-Патриот 3163
Привод рабочей тормозной системы УАЗ-Патриот (рис. 2) включает:
- педаль,
- блок вакуумного усилителя с двухкамерным главным тормозным цилиндром (рис. 1) с датчиком уровня тормозной жидкости,
- гидравлический модулятор (рис. 3) АБС,
- датчики скорости передних и задних колес, установленные на корпусах поворотных кулаков переднего моста и фланцах кожуха заднего моста соответственно,
- датчик ускорения, установленный в салоне автомобиля под облицовкой туннеля пола,
- импульсные диски, установленные на ступицах передних и задних колес,
- трубопроводы с соединительной арматурой,
- блоки цилиндров передних тормозных механизмов,
- колесные цилиндры задних тормозных механизмов.

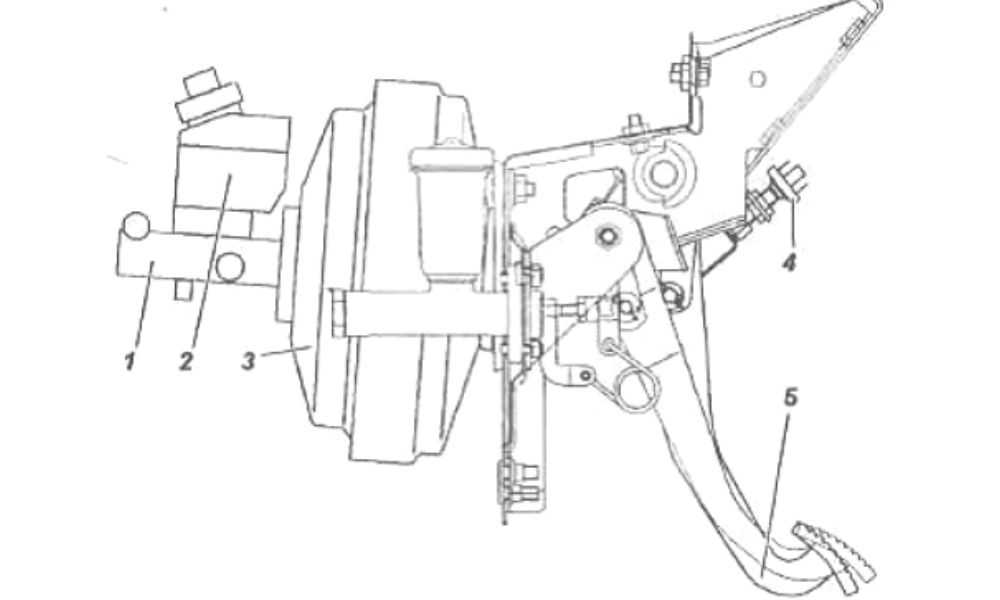
Рис. 1. Блок вакуумного усилителя с главным тормозным цилиндром УАЗ-Патриот
- 1 -картер главного тормозного цилиндра;
- 2 -крышка с датчиком аварийного уровня тормозной жидкости;
- 3 -бачок;
- 4 — вакуумный усилитель;
- 5 -кронштейн крепления блока;
- 6 -гайка;
- 7 — защитный чехол;
- 8 -толкатель;
- 9 -контргайка;
- 10 — вилка толкателя.

Рис.2. Привод главного тормозного цилиндра УАЗ-Патриот
- 1 — картер главного тормозного цилиндра,
- 2 — бачок,
- 3 — вакуумный усилитель,
- 4 — выключатель сигнала торможения,
- 5 — тормозная педаль АБС тормозной системы автомобиля УАЗ-Патриот имеет встроенную систему контроля состояния ее элементов во всех фазах ее функционирования и регистрирует неисправности во внутренней энерго-независимой памяти.
При неисправности в модуляторе (рис. 4) (срабатывает независимо клапанное реле или моторное реле) либо в датчиках скорости и датчике ускорения одновременно срабатывает постоянная индикация сигнализаторов неисправности АБС и EBD (он же сигнализатор неисправности тормозной системы), при этом отключается гидравлический блок модулятора АБС и не оказывает влияние на нормальный режим функционирования тормозной системы.
Установка гидравлического модулятора тормозной системы УАЗ-Патриот

Рис. 3. Установка гидравлического модулятора тормозной системы УАЗ-Патриот
- 1 -гидравлический модулятор;
- 2 -гайка;
- 3 -главный тормозной цилиндр;
- 4 -вакуумный усилитель МС1 -вход первичного контура главного тормозного цилиндра МС2 -вход вторичного контура главного тормозного цилиндра FL -выход на левый передний тормозной механизм FR -выход на правый передний тормозной механизм R -выход на тормозные механизмы задней оси.
В случае одиночного возникновения одного из отказов датчиков, клапана АБС, тормозная система УАЗ-Патриот работает только в режиме EBD (режим электронного регулирования тормозных сил задней оси) — то есть управляет проскальзыванием только задних колес, при этом срабатывает постоянная индикация сигнальной лампы АБС.
Гидравлическая схема АБС УАЗ-Патриот

Рис. 4. Гидравлическая схема АБС УАЗ-Патриот
- МС1 -вход первичного контура от главного тормозного цилиндра.
- МС2 -вход вторичного контура от главного тормозного цилиндра.
- М -электромотор.
- А1 -гидроаккумулятор первичного контура.
- А2 -гидроаккумулятор вторичного контура.
- RP1 -рециркуляционный насос первичного контура.
- RP2 -рециркуляционный насос вторичного контура.
- RAEV -впускной клапан задней оси.
- RFEV -впускной клапан правого переднего тормозного механизма.
- LFEV -впускной клапан левого переднего тормозного механизма.
- RAAV -выпускной клапан задней оси.
- RFAV-выпускной клапан правого переднего тормозного механизма.
- LFAV -выпускной клапан левого переднего тормозного механизма.
- LR -левый задний тормозной механизм.
- RR -правый задний тормозной механизм.
- LF -левый передний тормозной механизм.
- RF -правый передний тормозной механизм.
Когда требуется производить замену?
Первое что свидетельствует о том, что требуется замена этого элемента тормозной системы – это скрип во время торможения. Как только тормозная система издает его при нажатии на педаль – необходимо произвести осмотр и диагностику, плановую замену колодок.

Причиной скрипа является трение стального основания о тормозной диск после истирания фрикционной части колодок. При этом существенно снижается тормозной эффект. Чтобы не допустить полного истирания этой части, необходимо следить за ее состоянием и производить своевременную замену. Периодичность ее осуществления определяется по пробегу авто. Если установить тормозные колодки отечественного производства они прослужат в среднем от 10 до 15 тыс. км пробега. Продолжительность использования этих элементов тормозной системы от зарубежных производителей существенно выше и составляет 20-25 тыс. км пробега. Но при этом необходимо учитывать, что на скорость износа существенно влияет и характер вождения авто. Замена осуществляется если:
- толщина накладки стала меньше 1,5 мм;
- на ее поверхности обнаружены следы масла;
- повреждено стальное основание или фрикционная часть этого элемента.
Определите уровень свободного хода педали тормоза
Для настройки педали тормоза УАЗ Патриот необходимо определить уровень свободного хода. Свободный ход педали тормоза представляет собой расстояние, которое необходимо преодолеть перед началом работы тормозной системы.
Определение уровня свободного хода педали тормоза выполняется следующим образом:
- Сядьте на водительское сиденье и закрепите автомобиль с помощью ручного тормоза.
- Нажмите несколько раз на педаль тормоза, чтобы снять предыдущее напряжение.
- Постепенно нажимайте на педаль тормоза до момента появления сопротивления.
- Измерьте расстояние от пола до педали тормоза, когда сопротивление начинает ощущаться.
Обычно уровень свободного хода педали тормоза на УАЗ Патриот составляет около 5-10 см. Однако рекомендуется обратиться к руководству по эксплуатации автомобиля для получения точных данных.
Если уровень свободного хода педали тормоза выходит за пределы допустимого диапазона, необходимо выполнить регулировку. Для этого рекомендуется обратиться к специалисту сервисного центра или производителю автомобиля.
Прокачка тормозов с АБС – особенности работы системы ABS + Видео
Редкий автолюбитель не оказывался в ситуации, когда любые его действия по остановке или замедлению движения автомобиля оказывались, мягко говоря, неэффективными. Состояние беспомощности в момент заноса вызывает не только чрезвычайно сильные ощущения и продолжительные воспоминания, но и вызывает жгучее желание не попадать повторно в подобную ситуацию.
Симбиоз технического прогресса и развития инженерной мысли позволили производителям современных автомобилей оснащать их системой антиблокировки колес, или «АБС». Функциональное назначение данной системы заключается в предотвращении блокировки колес транспортного средства, что позволяет обеспечить оптимальную эффективность действия тормозной системы, минимизацию величины тормозного пути и сохранение управляемости и устойчивости автомобиля на дорожном полотне.
Основными конструктивными элементами антиблокировочной системы являются:
-
Датчики скорости (ускорения), расположенные на ступицах автомобильных колес.
-
Управляющие клапаны модулятора давления, включенные в магистраль тормозной (основной) системы.
-
Блок управления, осуществляющий управление функционированием клапанов на основе сигналов, поступающих от датчиков скорости.
Принцип работы системы антиблокировки обусловлен возникновением следующих физических процессов. Так называемое «пятно контакта» автомобильного колеса с дорожным полотном относительно неподвижно относительно последнего. Колесо подвергается воздействию двух сил трения: силы трения скольжения и силы трения покоя, причем величина последней значительно превосходит первую. «ABS» замедляет скорость вращения автомобильных колес до значения, соответствующего скорости движения транспортного средства в момент начала торможения. Именно в этот момент в работу включается блок управления и производит синхронизацию скоростей вращения колес транспортного средства на основе показаний датчиков, определяющих скорость вращения каждого из колес автомобиля.
Прокачка тормозной системы с АБС
Выполнение данной операции требует от исполнителя не только обладания определенными познаниями в области устройства и технического обслуживания тормозной системы, но и наличия некоторых практических навыков в производстве ремонтно-восстановительных работ. Это продиктовано тем, что рабочий процесс по удалению воздуха из контура системы тормозов имеет некоторые отличительные особенности:
-
Если в антиблокировочной системе блок гидравлических клапанов, насос и гидроаккумулятор объединены в один узел, то процедура прокачки системы тормозов (замены тормозной жидкости) выполняется в соответствии с технологией прокачки тормозной системы, не имеющей АБС. То есть, отворачивается штуцер прокачки рабочего тормозного цилиндра (далее по тексту РТЦ) и при запущенном силовом агрегате и нажатой тормозной педали насос удаляет воздух из контура системы. Подтверждением того, что процесс выполнен корректно, служит погасший транспарант «Неисправности ABS».
-
Если гидравлический модуль клапанов и гидроаккумулятор расположены в различных узлах тормозной системы, процесс прокачки производится с использованием диагностического сканера. Однако он есть далеко не у каждого автолюбителя, а без него невозможно получить информацию с электронного блока управления (далее по тексту ЭБУ) системы.
-
Если в системе тормозов, оснащенной АБС, применены электронные системы активации типа «SBS» или «ESP», процедура прокачки производится исключительно в условиях автосервиса и силами квалифицированного специалиста.
И все-таки, как прокачать тормозную систему, оснащенную «ABS»? Предлагаем пошаговую инструкцию данной процедуры. В первую очередь вам необходимо заручиться помощью еще одного человека. Далее, выключаем зажигание и отсоединяем фишки от разъемов резервуара тормозной жидкости.
Прокачка контура передних колес
Надеваем шланг на штуцер прокачки РТЦ и отворачиваем штуцер на один оборот.Нажимаем тормозную педаль и удерживаем ее в этом положении.Контролируем выход смеси тормозной жидкости с воздухом.После прекращения выхода смеси заворачиваем штуцер РТЦ, снимаем ногу с тормозной педали и убираем шланг.
Прокачка контура заднего правого колеса
Оснащаем штуцер прокачки РТЦ шлангом, после чего отворачиваем его на один оборот.Выжимаем (до упора) тормозную педаль и, удерживая ее, поворачиваем ключ в замке зажигания в положение, соответствующее отметке «2».После того, как тормозная жидкость, выходящая под воздействием насоса, перестанет пузыриться, заворачиваем штуцер и возвращаем тормозную педаль в исходное состояние.
Выполняем операции со штуцером РТЦ по аналогии с правым колесом.
Завершающий этап
После всех этих операций необходимо долить в бачок до нормального уровня и проверить все соединения и разъемы на предмет течи. Помните о том, что они не должны пропускать жидкость.
Как прокачать тормоза с АБС на «Приоре», «Калине» и «Хонде Цивик» правильно? Чтобы работа не принесла вред вашему автомобилю, и вам не пришлось его везти в автосервис, следует запомнить несколько правил. Во-первых, не нужно включать зажигание на время более чем 15-20 секунд. В противном случае это приведет к выходу из строя электронасоса. Во-вторых, необходимо делать перерывы между прокачкой колес. После того как из одного колеса выйдет весь воздух (завоздушенная смесь), не стоит сразу перемещаться ко второму. Нужно подождать примерно 5-10 минут — до полного исчезновения воздуха в системе.
Прокачка тормозов при наличии АБС
Любой транспорт нуждается в уходе, за ним постоянно приходится следить, чтобы он находился в исправности. Одним из важнейших составляющих любого транспортного средства являются его тормоза, без их работы транспорт будет негоден.
Если не проследить за работой тормозов, возможны различные аварийные ситуации на дорогах, что чревато серьезными последствиями как для автомобиля, так и для его владельца.
Многие машины оборудованы тормозной системой АБС, а ее необходимо регулярно прокачивать. Прокачка тормозной системы АБС – важнейшая часть при профилактике постоянной работы тормозов
Система АБС является доминирующей в ряде других тормозных систем, без нее современные автовладельцы не представляют существование своей машины.
Тормозная система АБС присутствует в любой модели машины, ее внедряют еще при производстве автомобиля как базовую. Самые опытные водители не в силах проконтролировать тот процесс, когда машина уходит в занос от того, что колеса ее блокируются.
Именно поэтому для безопасности, спокойствия и надежности водителей машин была придумана АБС – антиблокировка системы тормозов.
Антиблокировка системы предотвращает блокировку колес, которая может возникнуть вследствие резкого торможения из-за смены давления в системе торможения. Такая антиблокировка не дает машине произвольно катиться вперед, водитель обладает правом регулировать свой транспорт.
АБС, как и любая другая система, состоит из ряда составляющих, в нее входит следующее: электронный блок управления, датчики и клапаны управления. Как же прокачать тормозной механизм с антиблокировочной системой, что включает в себя это понятие?
Сделать это можно автовладельцу и самостоятельно, последовательно изучив инструкцию к автомобилю.
Проще всего прокачать АБС в том случае, если насос, гидроаккумулятор и блок гидроклапанов находятся в одном месте. Такая процедура будет очень схожей с процедурой смены колодок. Перед прокачкой тормозов самостоятельно нужно снять предохранитель, чтобы привести систему АБС в пассивный режим.
Если же насос, гидроаккумулятор и блок гидроклапанов спроектированы в разных местах автомобиля, самостоятельная прокачка будет неуместна, лучше всего воспользоваться диагностическим сканером.
Причём сканером, предназначенным именно для вашего авто – дилерским автосканером. То есть, если у вас Nissan, то используйте Consult 3, если Toyota, то, например, Toyota Techstream, BMW — BMW ISIS.
Конечно же, наиболее распространенным способом прокачки тормозов с системой АБС является прокачка в автосервисе.
Чтобы самостоятельно прокачать тормоза, необходим помощник обладателя транспорта. Делать это нужно последовательно, начиная с переднего левого колеса и заканчивая задним правым.
Тормозной механизм заднего колеса УАЗ-Патриот

Рис. 2. Тормозной механизм заднего колеса УАЗ-Патриот
- 1 – верхняя стяжная пружина колодок;
- 2, 6 – опорные стойки колодок;
- 3, 5 – тормозные колодки;
- 4 – опорные пальцы колодок;
- 7 – тормозной цилиндр.
Стояночный тормоз (рис. 3), приводимый в действие механически, состоит из рычага, тяг с регулировочными гайками, троса и барабанного тормоза, расположенного перед задним карданным валом.
Задний наконечник троса соединен с рычагом механизма стояночного тормоза УАЗ-Патриот. Рычаг привода стояночного тормоза, закрепленный между передними сиденьями на тоннеле пола, оборудован механизмом регулировки натяжения тросов.
Стояночному тормозу не требуется особый уход. При текущем ремонте проверьте степень износа его деталей, убедитесь в исправности зубьев сектора и собачки. Чрезмерно изношенные детали замените. При обнаружении обрыва оболочек или проволок троса замените трос новым.

























