Преимущества использования Кулона 720
1. Универсальность
Кулон 720 — универсальное устройство, которое подходит для поднятия напряжения на различных гаджетах: от смартфонов и планшетов до ноутбуков и фотоаппаратов. Это означает, что вы можете использовать Кулон 720 для зарядки и увеличения автономности практически любого электронного устройства.
2. Повышение эффективности зарядки
Благодаря высокому выходному напряжению и мощности Кулона 720, устройство позволяет заряжать гаджеты в разы быстрее, чем обычные зарядные устройства. Это особенно полезно в случаях, когда нужно быстро восстановить заряд устройства перед важным событием или в поездке.
3. Поддержка быстрой зарядки
Кулон 720 поддерживает технологию быстрой зарядки, что позволяет заряжать гаджеты совместимые с этой технологией в значительно более короткие сроки. Быстрая зарядка удобна для людей, которые хотят получить максимально возможный заряд за минимальное время.
4. Портативность
Кулон 720 имеет компактные размеры и небольшой вес, что делает его идеальным компаньоном для путешествий, командировок или просто для использования в повседневной жизни. Вы можете легко брать его с собой в сумке или кармане и быть уверенными, что всегда будете иметь под рукой надежное устройство для поднятия напряжения на гаджете.
5. Надежность и безопасность
Кулон 720 разработан с использованием передовых технологий и материалов, что гарантирует его надежность и безопасность в использовании. Устройство имеет встроенную защиту от перегрева, короткого замыкания и перегрузки, что обеспечивает защиту вашего гаджета от возможных повреждений во время зарядки.
6. Удобство использования
Кулон 720 оснащен удобными интерфейсами и индикаторами, которые позволяют легко и быстро настроить и контролировать процесс поднятия напряжения на гаджете. Вы сможете легко определить текущий уровень заряда устройства и контролировать процесс зарядки.
Дополнительные спецификации Кулона 720:
Модель
Входное напряжение
Выходное напряжение
Мощность
Кулон 720
12 В
19 В
65 Вт
Итак, Кулон 720 — это надежное, универсальное и удобное устройство, которое значительно повышает эффективность зарядки и позволяет быстро поднять напряжение на гаджете. Если вы ищете компактное и мощное решение для зарядки и увеличения автономности вашего электронного устройства, то Кулон 720 — отличный выбор.
Рекомендации
Основной причиной отличия возможного пробега от заявленного является вредная привычка, принесенная с обычных автомобилей. Манера езды подгазовывая, когда вы двигаясь по городу нажимаешь на газ и после сразу отпускаешь, вместо плавной размеренной езды.
При движении электрическая энергия постоянно перетекает между батареей и электромотором. Нажал на педаль газа, энергия пошла к мотору, отпустил, пошла от мотора в батарею. Но из-за того, что мотор потребляет и вырабатывает переменный ток, а в батарее он постоянный, в обоих режимах идёт преобразование. При этом часть её теряется и вот из-за таких потерь при частом переключении режимов, батарея может потерять до 50% запасённой энергии.
Подведём итоги:
- не большая стоимость 100км пробега, это пока не актуально, т.к. стоимость самих электромобилей высока для среднего сегмента;
- автомобиль необходимо хранить только в теплом гараже;
- при долгой стоянке на морозе прогревать желательно от сети;
- зарядка от обычной розетки длиться более суток и требует заземления;
- моментальный прогрев или охлаждение салона по таймеру;
- хорошая управляемость в любую погоду.
Запас хода постоянно увеличивается, что позволяет комфортно себя чувствовать на всём пути. Конечно не стоит ожидать заявленных километров, если вы очень любите прокатиться с ветерком и агрессивное вождение. А оно приносит удовольствие, ведь динамика и ощущения немного другие нежели в обычных автомобилях.
В общем нет ни чего страшного в электромобилях, необходима только инфраструктура, которая скоро определённо появится. Но и без нее для эксплуатации по городу достаточно будет обычного гаража.
Описание работы приборов с индексом «d».
7.1. Установите регуляторы тока и напряжения в крайнее левое положение.
7.2. Не подключая выходных проводов к прибору, подключите зарядное устройство к питающей сети.
7.3 Ручкой регулировки напряжения установите необходимое напряжение ограничения – напряжение окончания заряда аккумуляторной батареи. При последующих действиях будьте внимательны и не сбейте производственную настройку.
7.4. Отключите зарядное устройство от сети.
7.5. Надежно приверните, с учетом цвета, провода, входящие в комплект зарядного устройства к выходным клеммам.
7.6. Подключите, строго соблюдая полярность, зажимы-крокодилы к клеммам аккумулятора. Положительная клемма аккумулятора подключается красным проводом, отрицательная клемма аккумулятора – черным проводом к черной клемме зарядного устройства.
7.7. Подключите зарядное устройство к электросети.
7.8. Вращая вправо регулятора тока, установите максимальный зарядный ток в соответствии с инструкцией на конкретный аккумулятор. При отсутствии инструкции, рекомендуем устанавливать максимальный зарядный ток примерно 0,1 от паспортной емкости аккумулятора (для аккумулятора емкостью 55 А*час установите ток 5,5 А).
7.9. На частично разряженных аккумуляторных батареях и при некоторых неисправностях батарей (сильная сульфатация пластин, внутренний обрыв между банками аккумулятора), когда аккумуляторная батарея не принимает заряд, возможна ситуация, когда Вы не сможете установить рекомендуемый зарядный ток. В этом случае рекомендуем установить зарядный ток 0,03 А от паспортной емкости батареи – такой режим заряда способствует рассасыванию сульфата, но удлиняет время заряда.
7.10. В случае невозможности установить желаемый зарядный ток, проверьте напряжение на аккумуляторной батарее при подключенном зарядном устройстве и установленном регуляторе тока на зарядном устройстве в правое положение. Если напряжение соответствует установленному Вами напряжению ограничения, а зарядный ток мал – аккумуляторная батарея либо полностью заряжена, либо неисправна.
7.11. В процессе заряда напряжение на аккумуляторной батарее возрастает и достигает напряжения ограничения. После этого зарядное устройство начинает уменьшать ток заряда. Типичная вольт-амперная характеристика приведена в таблице 2.
7.12. Процесс заряда аккумуляторной батареи можно закончить через 3 часа после падения зарядного тока до значения 0,01 от емкости аккумулятора (для батареи 55 А*час – это ток 0,55 А).
7.13. Проведя заряд, отключите от сети электропитания прибор, а только затем соединительные провода от батареи. Во избежание замыкания аккумулятора и уменьшения искрообразования отключайте сначала черный провод от клеммы аккумулятора, затем отключите черный провод от клеммы зарядного устройства, и только затем красный зажим от положительной клеммы аккумулятора и затем провод от красной клеммы прибора.
7.14. Если не предполагается разбирать рабочее место заряда аккумуляторных батарей, заблаговременно предпринимайте меры по предотвращению случайного закорачивания соединителей при последующем использовании.
7.15. При использовании зарядных устройств с индексом «d» совместно с аккумуляторной батареей в качестве блока бесперебойного питания необходимо устанавливать напряжение ограничения ниже, чем при разовом заряде батареи. Для выбора правильного значения смотрите инструкцию на аккумуляторную батарею.
Виды контроллеров
Разделение данных приспособлений происходит по нескольким критериям.
По типу обратной связи:
1. Для работы с датчиками Холла.
2. Без них.
3. Универсальные контроллеры. Они совмещают в себе первый и второй пункты.
По типу выходного сигнала:

1. Прямоугольная форма (меандр). Подобные гаджеты применяются на более дешёвых моделях электровелосипедов, да и сами недорогие. Они дают возможность пользователю получить большую скорость вращения, но в то же время, это ведёт к повышению шумности работы электродвигателя. А шумит движок по причине возникновения микровибрации обмоток под действием сигнала такой формы.

2. Сигнал в виде синусоиды. Скорость вращения меньше, зато и звук вращения электромотора полностью отсутствует.
3. Имеет место и промежуточное исполнение — «модифицированная синусоида». Эту вариацию можно назвать «сглаженный меандр». Однако такая разновидность не возымела популярности у юзеров.
Контроллеры могут иметь разную реакцию на сигналы поступающие от рукояти акселератора: в одном случае вы будете регулировать скорость, в другом — мощность или тягу движка.
Общественный транспорт, единственный шанс индуктивной зарядки?
Как мы видели, статическая индукционная зарядка выступает скорее как инструмент, предлагающий больший комфорт для пользователя, чем как решение на будущее. Хотя он уже может быть интересен для общественного пользования (подзарядка автобусов или стационарных такси), он, похоже, не обречен на демократизацию среди людей, несмотря на несколько инициатив, которые заслуживают одобрения. (Беспроводное питание, WiTricity и т. Д.).
С другой стороны, открытие должно быть более детальным в отношении динамической индукционной зарядки. По общему признанию, его стоимость крупномасштабной разработки все еще кажется непомерно высокой, несмотря на заметный прогресс, достигнутый в Южной Корее за последние десять лет. Однако преимущества такой технологии вполне реальны: ограничение износа аккумуляторов, более низкая стоимость электромобилей, увеличенный запас хода, повышенный комфорт и т. Д. В этом смысле он мог бы стать технологическим прорывом, необходимым для демократизации электромобилей, поскольку он мог бы удалить все основные тормоза, осуждаемые автомобилистами.
Несмотря ни на что, реальность фактов очевидна: даже в среднесрочной перспективе динамическая зарядка за счет индукции не кажется способной развиваться в больших масштабах. Стоимость инфраструктуры такова, что весь флот необходимо будет перевести на электричество, чтобы такой проект стал жизнеспособным. Но в то же время индукционная зарядка уже должна присутствовать, чтобы люди согласились перейти на электричество. Ситуация, в которой трудно разобраться в любой государственной политике. И это без учета всех остальных вопросов, на которые нет реального ответа (эффективность тарификации, выставление счетов, стандартизация и т. Д.).

Тем не менее, спасение от индуктивного заряда могло произойти из локализованных и общественных проектов. Без оборудования всей дорожной сети наиболее надежной альтернативой является сосредоточение внимания на определенных конкретных участках. Который ? Например, основные внутренние автобусные линии, как это было на протяжении десяти лет в Южной Корее и других странах мира. Надо сказать, что большинство исследователей сходятся во мнении, что более рентабельно строить меньшее количество длинных трасс, чем множество коротких.
И снова проект OLEV — лучшая иллюстрация этого. Сравнивая эксплуатационные расходы на электрические автобусы с индуктивным зарядом и автобусы на компримированном природном газе (КПГ), которые следуют примерно по одному и тому же маршруту, проект показал, что первые были в 3,7 раза меньше. дороже круглый год, чем последние 28 . Включая затраты на создание инфраструктуры, наиболее оптимистичные сценарии также наводят нас на мысль, что в крупномасштабных автобусных сетях рентабельность может быть достигнута через 10-15 лет при условии, что стоимость строительства снизится в ближайшие 10 лет .
В конечном итоге, эти различные локализованные инициативы могут стать рычагом для тестирования технологии и надежды на значительную экономию за счет масштаба, единственный способ динамической индукционной зарядки, чтобы однажды достичь широкой публики.
Увидимся через 10 или даже 20 лет, чтобы узнать, решили ли государственные органы и производители пойти по этому пути.
Join the conversation
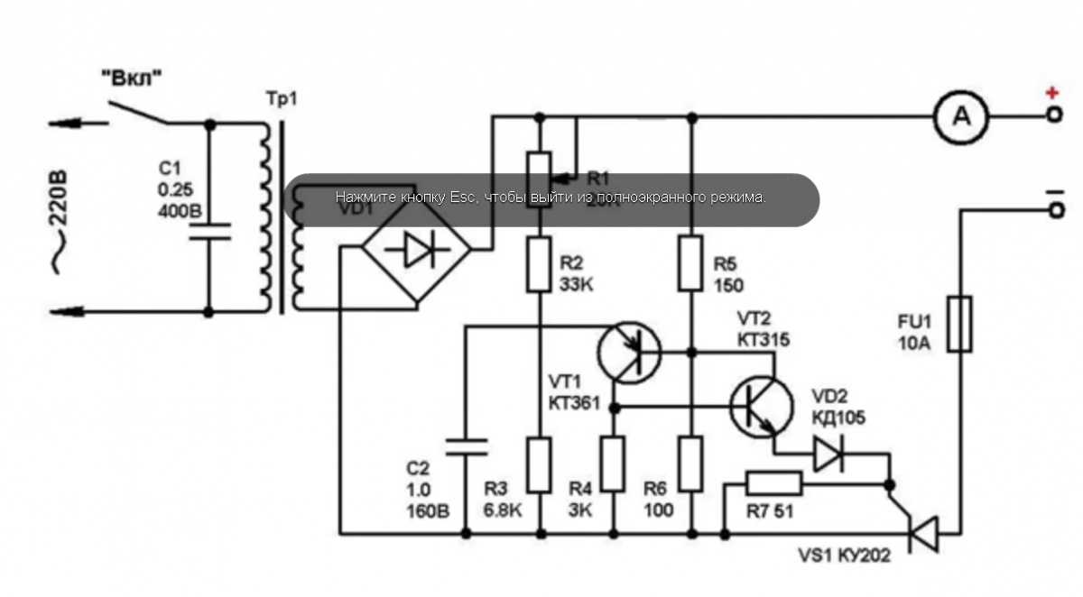
Руководство по эксплуатации. Впрочем, возможно — схема похожа, только из-за того, что ток от неё потребляется немаленький, схему стабилизатора тока собрана на T1 на схеме заменили схемой на операционнике, уменьшив сопротивление датчика тока R4, R4a, R5 на схеме. Вращением ручки «Напряжение» устанавливается напряжение ограничения выходное напряжение при использовании в качестве блока питания от 6,0 до 15,5 Вольт, при этом устанавливаемое значение напряжения отображается в мигающем режиме на ЖКИ индикаторе. Предварительный диагноз сгорела обмотка транса, и походу все что до него.
Нравится Показать список оценивших Здравствуйте, у меня зарядное устройство Кулон d и у него на дисплее не показываются значения только подсветка. В этом случае просто выбьет предохранитель, а остальное, кроме полевика, останется целым, как в первом Вашем случае.
Подсветка индикатора гаснет. Просим Вас обратиться по поводу ремонта к дилеру, у которого Вы приобретали прибор или отправить устройство нам для постгарантийного обслуживания.
В течении первых 15 минут работы зарядного устройства стабилизируются тепловые режимы.
Покупал несколько лет назад на вашем сайте. В схеме заменили построечный резистор RP5 на постоянный R21, номиналом 10кОм корпус , маркировка
Сверлил с внутренней стороны, а с наружной получилось, что попал в ребро, выполняющее декоративную роль. В Новокузнецк, зарядные устройства Кулон, мы не поставляем.
После покупки в промежутках между использованиями хранить в домашних условиях в упаковке или в аналогичных климатических условиях. После устранения причины короткого замыкания, установленное значение тока восстанавливается.
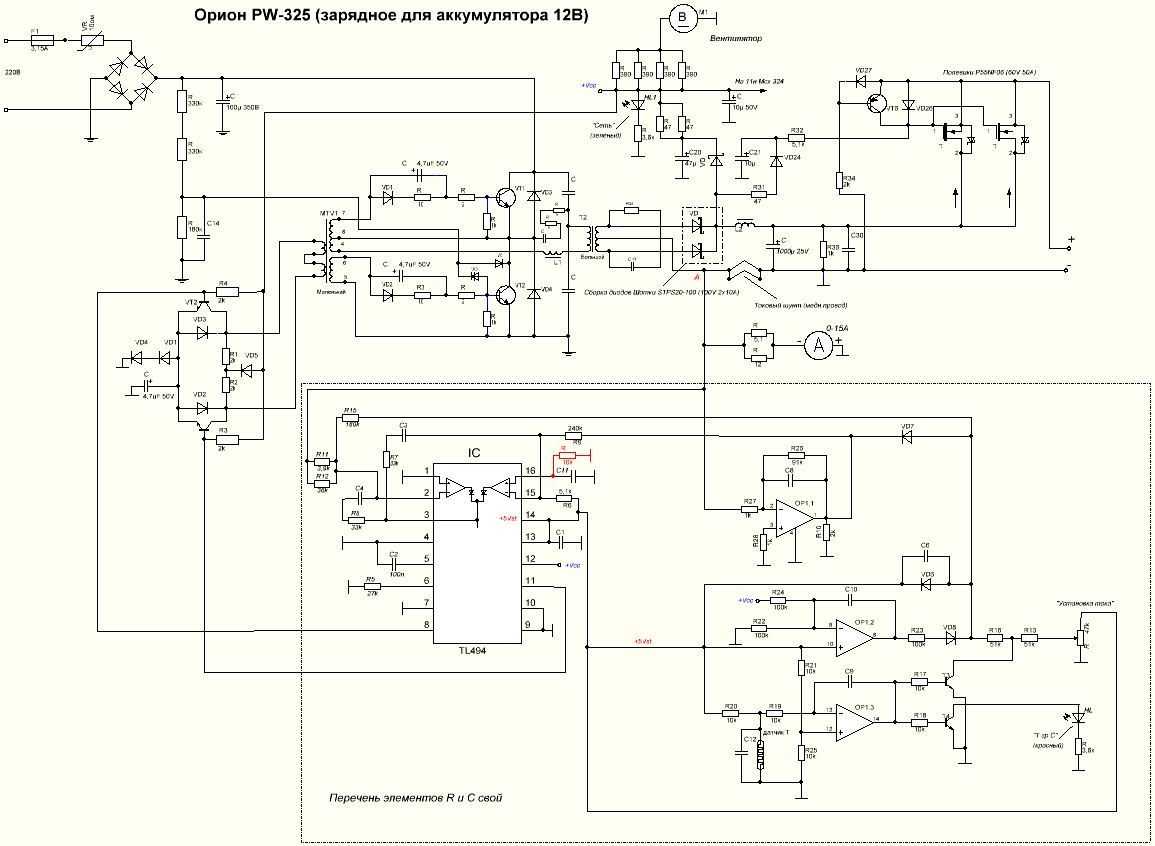
Кулон 715d и Орион pw 325 Сравнение зарядных устройств ч.1
Поддержка использования электромобилей и возобновляемой энергии
Энергоэффективные и экологичные транспортные средства становятся все более популярными во всем мире. Владение электромобилем не только помогает снизить глобальный уровень выбросов углекислого газа, но и окупается благодаря экономии на топливе. Однако, на пути к устойчивому транспортному будущему еще есть много препятствий.
Для того, чтобы перейти на электромобили, необходима инфраструктура зарядных станций. В этом процессе, государственные и муниципальные организации могут играть важную роль, обеспечивая финансирование и создавая благоприятные условия для привлечения частных инвесторов.
Использование возобновляемой энергии, такой как ветряная и солнечная энергия, может обеспечить надежный источник электроэнергии для зарядки электромобилей. Использование инновационных технологий генерации энергии может существенно снизить затраты и повысить эффективность использования возобновляемых источников энергии.
Важно также обеспечить безопасность людей, находящихся на дороге. Один из способов достижения безопасности – это обеспечение водителей высококачественными электромобилями, которые соответствуют международным стандартам безопасности
Поддержка использования электромобилей и возобновляемой энергии – необходимый шаг в направлении устойчивого будущего, способствующего снижению уровня выбросов углерода и сохранению экологической стабильности нашей планеты.
Государственные программы поддержки
Во многих странах появляются государственные программы поддержки развития электромобильного транспорта и возобновляемой энергетики. Одним из основных направлений таких программ является увеличение энергоэффективности и безопасности всех видов транспорта.
Программы поддержки также ориентированы на развитие солнечных и других источников возобновляемой энергии, что поможет уменьшить зависимость от нефти и уменьшить выбросы углекислого газа.
Одной из главных проблем электромобилей является недостаток энергии в аккумуляторах. Государственные программы поддержки помогают инновационным компаниям разрабатывать и улучшать аккумуляторы, чтобы транспорт на электростанциях мог работать на длительных расстояниях без необходимости постоянной зарядки.
В рамках программ поддержки создаются также инфраструктуры для установки зарядных станций, что облегчает использование электромобилей и делает их более удобными в использовании.
Государственные программы поддержки направлены на обеспечение устойчивости транспортной системы, а также ее экологичности. Без сомнения, электромобили и возобновляемая энергетика будут играть все более важную роль в борьбе с изменением климата в ближайшие годы.
Таким образом, государственные программы поддержки в развитии электромобилей и возобновляемой энергетике – это важный шаг на пути к более экологичной и устойчивой будущей транспортной системе.
Инфраструктура зарядных станций
Увеличение количества электромобилей на дорогах ставит перед нами задачу создания эффективной инфраструктуры зарядных станций. Один из ключевых факторов при этом – экологичность. Поэтому, мы должны использовать инновации для создания более энергоэффективных зарядных станций, которые не будут наносить вред окружающей среде.
Другой важный фактор – устойчивость. Зарядные станции должны быть надежными и долговечными, чтобы обеспечить постоянный доступ к зарядке транспорта.
Безопасность – еще один важный аспект при создании инфраструктуры зарядных станций. Мы должны обеспечить защиту аккумуляторов и розеток для предотвращения возгораний и других аварий.
Кроме того, мы можем использовать солнечные батареи для улучшения энергоэффективности зарядных станций и снижения зависимости от энергосети.
Наконец, мы должны продумать расположение зарядных станций. Они должны быть расположены на часто проезжаемых дорогах, чтобы предоставить водителям доступ к ним. Мы также можем предоставлять зарядные станции в некоторых парковочных местах, чтобы удобство зарядки было доступно для всех.
В целом, создание инфраструктуры зарядных станций представляет собой большой вызов, который требует инноваций и эффективного использования энергии. Но это шаг в правильном направлении, который поможет улучшить экологическую ситуацию и сделает электромобили более удобным средством транспорта для всех.
Общественная зарядка
Зарядка электромобилей на стоянке с зарядной станцией для электромобилей
Где я могу найти общественную зарядную станцию?
Если у вас нет доступа к домашнему зарядному устройству или вы путешествуете, вам придется полагаться на общедоступные зарядные станции по всей стране. У Tesla самая широкая сеть зарядных станций, но все остальные электромобили можно заряжать на зарядных станциях любой другой сети.
Существует ряд приложений, которые помогут вам найти ближайшие зарядные станции или спланировать более длительное путешествие. PlugShare, A Better Route Planner, Google Maps и мобильное приложение AAA содержат обширные, часто обновляемые карты зарядных станций для электромобилей.
Сколько времени занимает зарядка на общественной зарядной станции?
Общественные зарядные станции для электромобилей обычно имеют зарядные устройства уровня 2, которые могут поставлять энергию на расстояние до 18 миль в час. АЗарядное устройство уровня 3 (также известное как быстрое зарядное устройство постоянного тока) может увеличить запас хода до 100 миль за 15–20 минут.
В любом случае это дольше, чем заправка бензобака, но вам не всегда нужно заправлять свой электромобиль на 100%. Многие водители электромобилей заправляются на общественных зарядных станциях только для того, чтобы добраться до места назначения, если у них есть возможность зарядить машину на ночь дома или в отеле.
Домашняя зарядка намного дешевле общественной зарядки, и многие отели предлагают бесплатную зарядку электромобиля, поэтому стоит подождать полной зарядки, пока вы туда не доберетесь.
Могу ли я зарядить свой электромобиль на любой общественной зарядной станции?
В отличие от автозаправочных станций, универсального зарядного порта, которым пользуются все электромобили и все зарядные станции, не существует. У каждого электромобиля есть порт J1772, который подходит для скоростей зарядки уровня 1 и уровня 2. Большинство, но не все зарядные станции имеют зарядные устройства J1772.
Не все станции будут иметь высокоскоростную зарядку уровня 3. Для зарядки уровня 3 существует два типа разъемов, CHAdeMo и CCS, которые несовместимы друг с другом. Большинство электромобилей имеют несколько портов для зарядки, поэтому вполне вероятно, что вы сможете что-то подключить.
Также существует множество сетей общественных зарядных станций. Чтобы использовать их услуги зарядки, вам необходимо установить на телефон RFID-карту или приложение, привязанное к вашей кредитной карте. Посмотрите, какие сети зарядки есть в вашем районе, и подпишитесь на их (обычно бесплатное) членство.
Шаги по повышению напряжения
Если вы хотите повысить напряжение с использованием кулона 715d, следуйте следующим шагам:
- Подготовьте все необходимые инструменты и материалы. Вам понадобится кулон 715d, набор проводов, инструкция по эксплуатации и, возможно, дополнительные компоненты для соединения с другими устройствами.
- Ознакомьтесь с инструкцией по эксплуатации. Убедитесь, что вы полностью понимаете, как работает кулон 715d и какие шаги нужно предпринять для повышения напряжения.
- Подготовьте рабочую область. Убедитесь, что вы работаете в безопасной и чистой среде. Проверьте, что все приборы и оборудование правильно подключены и работают корректно.
- Следуйте инструкциям по подключению. Подключите кулон 715d к источнику питания и другим устройствам в соответствии с инструкцией. Будьте внимательны и точно следуйте указаниям, чтобы избежать повреждения устройств или возникновения аварийных ситуаций.
- Настройте параметры кулона 715d. Используйте регуляторы и кнопки на устройстве для настройки желаемого напряжения. Будьте осторожны и аккуратны при регулировке, чтобы не повредить устройство и себя.
- Проверьте напряжение. Используйте мультиметр или другое измерительное устройство для проверки напряжения. Убедитесь, что напряжение соответствует вашим требованиям.
- При необходимости отрегулируйте параметры. Если полученное напряжение не соответствует вашим требованиям, возможно, потребуется провести дополнительную настройку. Повторите шаги 5 и 6 по необходимости.
- Завершите работу над устройством. Когда вы достигли желаемого напряжения и закончили использование кулона 715d, убедитесь, что все компоненты и инструменты выключены или отключены.
Повышение напряжения при помощи кулона 715d может быть сложной процедурой, требующей технических навыков и знаний. Если у вас нет достаточного опыта или уверенности, лучше обратиться к специалисту или профессионалу, чтобы избежать повреждения устройств или возникновения аварийных ситуаций.
Причины нехватки заряда у гаджетов
Нехватка заряда у гаджетов является одной из самых распространенных проблем, с которыми сталкиваются пользователи. Отсутствие заряда может привести к неудобству и даже к прерыванию работы устройства. Рассмотрим основные причины нехватки зарядки у гаджетов:
- Истощение аккумулятора
Основной причиной недостатка заряда является истощение аккумуляторной батареи гаджета. В процессе работы аккумулятор постепенно теряет способность запасать энергию, что приводит к необходимости более частой подзарядки устройства.
Интенсивное использование гаджета
Если вы активно используете гаджет, например, играете в игры или смотрите видео, это может привести к быстрому истощению заряда. Интенсивные вычислительные процессы и постоянное включение различных функций увеличивают энергопотребление устройства.
Фоновые процессы
Некоторые приложения и службы могут запускаться и работать в фоновом режиме даже после закрытия главного окна. Это потребляет энергию и ведет к снижению заряда аккумулятора. Рекомендуется регулярно проверять список запущенных приложений и выключать те, которые не нужны.
Неэффективные настройки
Некоторые настройки гаджета, такие как яркость экрана, время активации блокировки, автоматическая синхронизация данных и т. д., могут приводить к увеличенному энергопотреблению. Неоптимальные настройки устройства могут сокращать время автономной работы и требовать частой подзарядки.
Неисправности и старение батареи
С течением времени батарея гаджета может изнашиваться и терять свою емкость. Это может привести к снижению времени автономной работы и нехватке заряда. Также могут возникать неполадки, связанные с электрическими контактами или другими элементами, в результате чего гаджет может не заряжаться полностью.
Регулярное обслуживание гаджета, правильные настройки и бережное отношение к аккумулятору могут помочь справиться с проблемой нехватки заряда и продлить срок службы устройства.
Что такое зарядное устройство электромобиля
Электромобиль имеет, по сути, такую же батарею, как, например, ноутбук или мобильный телефон. Разница только в объеме и мощности. Это означает, что и для зарядки используется такое же зарядное устройство, как для любого другого гаджета. Разница только в мощности и силе зарядного тока. А также в том, что ЗУ для электрокаров имеют большие размеры, поэтому в карман или в рюкзак их не положишь. Также производители электрокаров используют свои уникальные разъемы. Но об этом мы поговорим ниже.
Зарядка (ЗУ) для электромобиля – это устройство, которое преобразует переменный ток высокого напряжения (220 вольт в однофазной цепи или 380 вольт в трехфазной) в постоянный ток с напряжением, соответствующим напряжению батареи машины. Такие ЗУ могут быть разного типа:
- стационарные – настенные шкафы, стойки и так далее;
- портативные устройства – можно возить с собой в багажнике электрокара.
Неважно, как выглядит или какого типа зарядка, в любом случае это всего лишь устройство, которое преобразует один вид электроэнергии в другой, соответствующий техническим параметрам электрокара. Если говорить о визуальном представлении, то это некий гаджет, который подключается к источнику питания посредством обыкновенной бытовой розетки или к специальному разъему (в зависимости от того, как вы заряжаете свой автомобиль)
С другой стороны устройство имеет соответствующий разъем для подключения к электромобилю. Так выглядит портативная зарядка
Если говорить о визуальном представлении, то это некий гаджет, который подключается к источнику питания посредством обыкновенной бытовой розетки или к специальному разъему (в зависимости от того, как вы заряжаете свой автомобиль). С другой стороны устройство имеет соответствующий разъем для подключения к электромобилю. Так выглядит портативная зарядка.
Стационарные устройства подключаются в сети электропитания посредством однофазной или трехфазной цепи
Здесь важно знать, что трехфазная цепь дает больше мощности, а это означает, что увеличивается и скорость зарядки батареи. По сути, это стационарная станция, которую можно установить в гараже
Такие же станции установлены и на электрозаправочных станциях и на стоянках для электрокаров.
Станция всегда подключена к электрической сети. А для подключения к машине имеется соответствующий шнур (электрокабель), на конце которого находится разъем для подключения к электромобилю.
В самом электромобиле также имеется встроенное оборудование, необходимое для зарядки батареи. Если проследить цепь от разъема для подключения ЗУ до батареи (внутри электромобиля), то наиболее важным компонентом здесь является контроллер силы тока и уровня заряда батареи.
Контроллер пропускает определенную максимальную силу тока и автоматически отключает подачу электроэнергии к батарее при достижении 100% уровня заряда. Также контроллер регулирует уровень заряда между секциями батареи, чтобы каждый элемент АКБ имел одинаковый уровень заряда, не перегревался, не закипал и не вышел из строя.
Оптимальное напряжение для работы электромобилей
Работа электромобилей основана на использовании электродвигателей. Напряжение, которое требуется для работы электродвигателей, является одним из ключевых параметров в определении эффективности и производительности электромобиля.
Оптимальное напряжение для электродвигателей электромобиля обычно составляет от 400 до 800 вольт. Это напряжение достаточно высокое для достижения необходимой силы и скорости вращения вала двигателя. Однако, точное значение оптимального напряжения может зависеть от конкретной модели электромобиля и его дизайна.
Определение оптимального напряжения для электромобилей включает анализ различных факторов, включая мощность двигателя, максимальную скорость, энергоэффективность и дальность хода. Выбор оптимального напряжения позволяет достичь баланса между производительностью и энергоэффективностью.
Более высокое напряжение может обеспечить более высокую мощность, что позволяет электродвигателю развивать большую скорость и лучше ускоряться. Однако, более высокое напряжение также требует использование более крупных и тяжелых батарей, что может негативно сказаться на весе и габаритах электромобиля.
Кроме того, высокое напряжение требует использование специальной инфраструктуры для зарядки электромобиля, что ограничивает доступность и повышает стоимость использования электромобилей.
Существует компромисс между уровнем напряжения и его влиянием на производительность, энергоэффективность и удобство использования электромобиля. Каждый производитель электромобилей стремится найти оптимальное решение в зависимости от своих целей и потребностей своих клиентов.
В целом, оптимальное напряжение для работы электродвигателей электромобилей составляет от 400 до 800 вольт, но точное значение может различаться в зависимости от модели и конкретных параметров каждого электромобиля.
Безопасность
Электрический кроссовер Dongfeng-Honda MN-V оснащен следующими устройствами безопасности:
- ABS;
- EBD;
- Системой контроля тяги (TCS);
- Помощью в стабилизации автомобиля (VSA);
- Системой предупреждения об экстренном торможении (ESS);
- Задним парктроником;
- Камерой заднего вида;
- Фронтальными подушками безопасности для водителя и переднего пассажира;
- Боковыми подушками безопасности для переднего и заднего ряда;
- Креплениями детских сидений Isofix.
- Электрический кроссовер Honda MN-V получил наивысшую оценку пять звезд из пяти – при тестировании уровня безопаности от Euro NCAP.
Миф 1: Низкая плотность энергии аккумуляторов LiFePO4
Факт: Аккумуляторы LiFePO4 имеют более низкую плотность энергии по сравнению с другими химическими литий-ионными аккумуляторами. Однако они компенсируют это своими уникальными преимуществами, которые делают их подходящими для конкретных приложений.
Сравнение плотности энергии (приблизительные значения):
- NCM18650: 150–220 Втч/кг
- LiFePO4: 90Втч-120Втч/кг
В то же время крайне важно учитывать общую производительность системы и безопасность. Понятие «плотность энергии» не должно быть единственным фактором при оценке химического состава батареи
В качестве примера возьмем два одинаковых аккумуляторных блока 48В 30Ач:
Из этой таблицы ниже вы можете видеть, что мощность обоих аккумуляторных блоков 1440 Вт остается одинаковой. Основное отличие заключается в размерах – Аккумулятор lfp 48 В, 30 Ач больше и весит больше, чем Аккумуляторная батарея 48 В, 30 Ач, ncm. Но в то же время цикл жизни батареи lfp дольше.
| Спецификация | TK09-4830 | TK08-4830 |
| Тип клетки | NCM 21700 | ЛФП 32140 |
| Питания | 1440W | 1440W |
| номинальное напряжение | 48V | 48V |
| Пропускная способность | 30Ah | 30Ah |
| Максимальная скорость непрерывной разрядки | 60А в течение 5 минут | 60А в течение 30 минут |
| Клеточная структура | 13S6P | 15S2P |
| Жизненный цикл | 500 циклов | 1500 циклов |
| Габаритные размеры: | 75 * 265 * 365мм | 86.5 * 296.5 * 410мм |
* В этой статье мы будем использовать эти два аккумуляторных блока в качестве примера. котировка
Когда батарея Lifepo4 — не лучший выбор?
Если ваше приложение имеет ограниченное пространство и требует сверхкомпактного дизайна, небольшого размера и малого веса, лучше выбрать другой химический состав батареи.
Реальные приложения, в которых LiFePO4 превосходен
Аккумуляторы LiFePO4 отлично подходят для применений, где безопасность, срок службы и надежность имеют первостепенное значение. Примеры включают хранение возобновляемой энергии, источники бесперебойного питания (ИБП) и электроинструменты.
История открытия
Ш.О. Кулон в 1785 г. впервые экспериментально доказал взаимодействия описанные законом. В своих опытах он использовал специальные крутильные весы. Однако еще в 1773 г. было доказано Кавендишем, на примере сферического конденсатора, что внутри сферы отсутствует электрическое поле. Это говорило о том, что электростатические силы изменяются в зависимости от расстояния между телами. Если быть точнее — квадрату расстояния. Тогда его исследования не были опубликованы. Исторически сложилось так, что это открытие было названо в честь Кулона, аналогичное название носит и величина, в которой измеряется заряд.



























